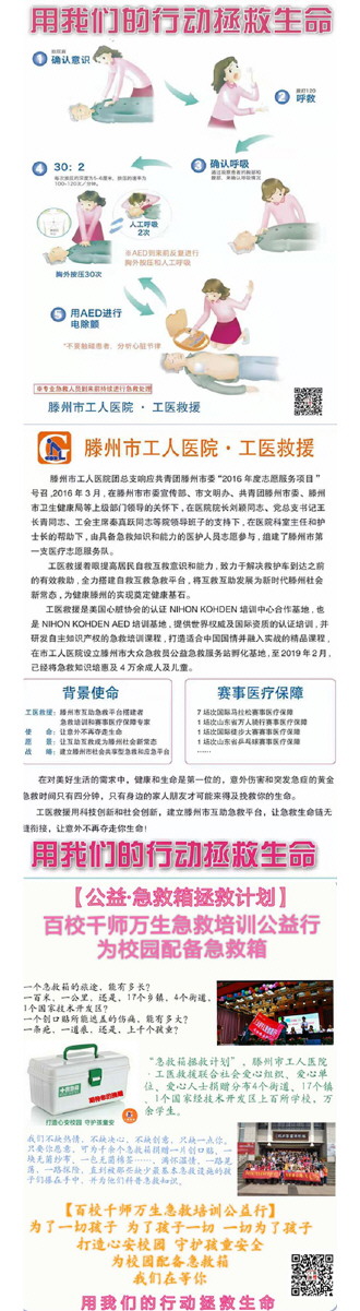
滕州市工人医院工医救援队百校千师万生急救培训公益活动

3年惠6万人,呼吁更多爱心人士参与

齐鲁晚报     2020年02月21日
  滕州市工人医院工医救援队(以下简称工医救援)成立于2016年3月,成员由具备急救知识和能力的医护人员、志愿者组成,是滕州市第一支医疗志愿服务队。
  工医救援着眼于提高居民自救互救意识和能力,致力于解决救护车到达之前的有效救助,全力搭建自救互救急救平台,将互救互助发展为新时代滕州社会新常态,为健康滕州的实现奠定基石。
  工医救援是美国心脏协会的认证NIHON KOHDEN培训中心合作基地,也是NIHON KOHDEN AED培训基地,提供世界权威及国际资质的认证培训,并研发自主知识产权的急救培训课程,打造适合中国国情并融入实战的精品课程,在工人医院设立滕州市大众急救员公益急救服务站孵化基地。三年来,共为企事业单位、学校、社会团体开展公益急救知识培训500余场次,惠及6万余人。
  2018年6月,工医救援队志愿者邵琳来到上海出差,当行至虹桥高铁站时,听到车站广播播出有旅客病倒,急需医护人员帮助的消息。“初步体检后,我发现患者疑似急腹症,于是便对其进行简单救治,直到救护车到来。”邵琳说。
  “在对美好生活的需求中,健康和生命是第一位的,但意外伤害和突发急症的黄金急救时间只有四分钟,因此普及急救知识就显得尤为重要。”滕州市工人医院工医救援队队长马卫华主任说:“我们工医救援队的目的就是建立滕州市互助急救平台,努力让互助互救成为滕州社会新常态,尽可能让意外致死率达到最低。”除了普及急救知识外,赛事医疗保障也是工医救援队的另一个使命。“三年来,我们共为国际马拉松赛、国际徒步大赛、万人骑行赛等20余次大型赛事提供了医疗保障。”工医救援队队长马卫华主任告诉记者。
  接下来,工医救援队还将继续开展百校千师万生急救培训公益活动,为校园配备急救箱,呼吁社会爱心人士,伸出援手,共同为爱心事业做出新的贡献。“下一步,工医救援队将沿着公益的道路,为校园配备急救箱,为公共场所配备AED,为健康校园、健康滕州做出新的贡献!”采访最后,马卫华如是说。




上一篇 下一篇