首页
今日关注
山东新闻
国内
国际
娱乐
体育
报料
评论
论坛
上一篇
下一篇
放大
缩小
默认
淘宝刷单一天挣不上十元钱
刷单属电商作弊行为,且利益微乎其微,想赚钱还要靠正道
2015年03月31日 来源:
齐鲁晚报
QQ空间
新浪微博
腾讯微博
人人网
微信
分享到:
【PDF版】
何女士提供的刷单宣传广告。
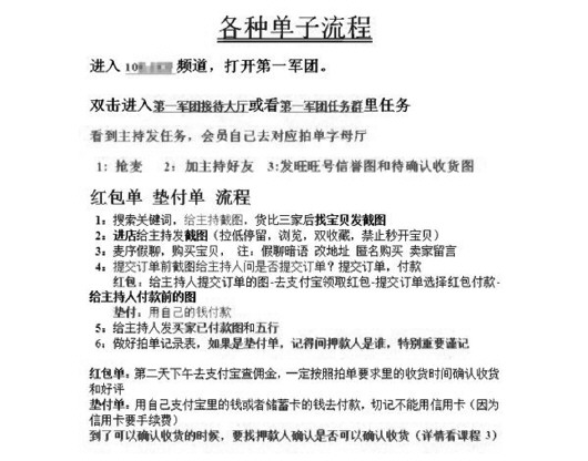
某网络刷单组织的流程。
“网络兼职,坐在家里日赚百元;做兼职,有空闲就能赚钱……”市民网上冲浪时,经常会看到类似的网络兼职招聘信息,那么,这些兼职都是需要做些什么呢?如此赚钱速度真的靠谱吗?近日,家住滨城区春晖小区的何女士因为轻信了这样的兼职广告,进入淘宝刷单组织,为自己惹来了诸多烦恼。
本报记者 王璐琪 王昊
A
轻信刷单带来巨利 交了会费感觉上当
C
操作步骤非常耗时 挣几块钱不够电费
最近,家住滨城区黄河二路春辉小区的何女士心乱如麻。一个月前,她自己接了个“网络兼职”的活儿,稀里糊涂地交了69元的入会费,但是至到现在自己不仅没有赚到钱,更等不到退还“入会费”。何女士在网上兼职做什么?钱又是如何被骗走的?
30日上午,记者采访时发现,何女士兼职的是“帮网店刷单”的活儿,做类似的兼职的家庭主妇们还有不少。何女士告诉记者,2月20日左右,自己的QQ上收到一个朋友兴趣群里发来的一条网络兼职的信息。因为是朋友群里发来的,何女士没有过多的怀疑。点开信息里的链接,直接联系了对方,很快,一个名为“飘渺”的人给何女士发来一个声称是网络兼职的“名片”。“当时,我已经早办了内退,一直在家里没什么事情,老想做些兼职赚点钱,看见这个上面说淘宝兼职一个月50—100元,在家会上网就行,一看就动心了!”
何女士告诉记者,随后对方推荐申请表上要求填写姓名、支付方式(网银、支付宝、快捷支付),同时还发过来支付账户、余额截图(证明有资金完成接单任务)等图片说明来指导何女士操作。何女士看着这些操作并不难学,又想到这儿提供的佣金也不错,于是自己就下载了YY语音系统,上缴69元的“入会费”。
怀着挣钱的梦想,进入刷单群的何女士发现实际情况和当初的许诺有很大出入,何女士说:“交完入会费以后,我就正式进了一个YY群,但是一天下来,估计连十元都挣不上,那够电费吗?代价太高!”随后,何女士联系对方,对方只说可以退出,但是入会费不能退了。何女士就在几天前突然发现,原来那个600多人YY群,竟忽然关闭,说是需要休整。“可不是骗子,卷钱跑了吧?”何女士对记者说出来自己的担忧。
B
刷单组织结构严密 招待升主持需考核
记者以求职者身份找到一个刷单组织,发现“刷单”组织结构严密、等级分明,有专业培训刷单并需要考核,“老师”完成培训可获佣金。要想进入刷单群,需要先交入会费。“这也是为了防止一些骗子来捣乱,入会费只是押金,做够了300单的时候就会返还150元。”客服说。会费分98元、198元、298元三个等级,客服说:“会费等级不同接到的订单佣金不同,而且以后再拉人进入团队得到的宣传费也不同。”缴费后,还需要实名制并且需要支付宝、淘宝号等用户信息,这些信息通过之后才可以获得培训的机会。
YY语音平台的系统不断显示有新成员加入公会中。培训“框框”表示:“每天基本都有几十人入会,每人都有专门的客服进行一对一讲解,你入的是高级别会员,以后不想刷单了也可以做接待或者培训。”记者发现自己名字后面的数字显示自己是第3755名会员,培训人员发给记者一个文件夹,里面详细讲解了刷单的步骤,并告诉记者:“熟练之后再来找我,我给你考试。”所谓的考试,就是培训员给一个订单,刷单者需要按照刷单步骤不出错误的完成。通过考试,刷单者会得到一个YY频道号,被称为“飞机票”,在这个频道中,有大量的订单供刷单者选择。
记者在刷单频道发现,所有级别的会员都在一个频道里抢单,并没有先后之分,佣金的高低也不是根据会员入会级别划分,而是根据订单的分类和淘宝号的级别划分。唯一的不同就是,高级别会员引进其他人员可以获得高宣传费。
佣金在2-10元不等,需要使用个人信息的注册单佣金会高一些,但是也比较危险,因为个人信息容易泄露,培训人员告诫说:“注册单不是我发给你的,一定不要接单,需要个人垫付钱款的也不要做,很危险。”
兼职宣传称“7分钟就能赚5元”,但是实际操作步骤非常耗费时间,记者进入YY频道的刷单厅,接下一个订单。
“女神”首先发来一份文件,里面有宝贝的描述和图片,根据关键词“xx家用晾衣架”,记者在淘宝网搜索结果的第二页中找到了这款产品。
“点击进入之后不能直接点击购买,要先‘货比三家’”。按照“女神”的指导,记者先依次点开其他商户的晾衣架,每个浏览1分钟左右之后,并且截图,关闭这些页面,再去指定的客户店中,查看指定的晾衣架,这就是所谓的“货比三家”。对比完之后,记者需要把相关截图发给“女神”,得到同意之后,才能进行下一步操作。
“货比三家”就花去将近4分钟,但是依然不能购买。按照要求,还需要在该产品页面浏览5分钟以上,并进行商品收藏和店铺收藏,称为“双收藏”。培训人员讲解过:“这些浏览数据和时间长度,都会影响到淘宝中商品的排名和位置,而且也是是否‘恶意刷单’的判断标准。”这些步骤也需要截图后发回给“女神”,征得同意后才能继续操作。记者计算这些步骤又花去7分钟。
下一步要进行的是虚假聊天,即是用阿里旺旺这款软件,与网店店主进行沟通。“假聊”一般会由店主给出一个暗语给放单者,这句暗语已经标注在抢单后获得的文件中,记者得到的暗语是“有货吗?”,需要连发三遍。
记者发送三遍“有货吗?”后,与店主就商品进行了简单沟通,装作是达成了购买意向。把“假聊”的聊天记录截图给“女神”之后,记者终于得到了指示:“可以购买了。”
记者拍下这款晾衣架之后,与“女神”在QQ上发送了远程协助的请求,看着对方付款成功。“女神”说:“商家并不会把衣服真的寄出,但淘宝订单中会有物流信息,看到邮件签收后要给出五星“好评”,并附上超过20个字的评论,在淘宝上确认收货之后,凭相关截图得到佣金3元。”整个刷单过程需要近15分钟,记者告诉培训人员刷单其实耗费很多时间,得到的回复是:“熟练之后就快了。”
D
打一枪换一个地方 频道被封另起炉灶
针对何女士这一情况,记者电话联系了淘宝客服,淘宝客服人员告诉记者:“刷单是一些淘宝店铺为了获得单品或店铺较好的淘宝搜索排名而采取的作弊行为,一般就是单品刷销量为做爆款做准备和刷信誉以提高店铺整体信誉度。淘宝中心会密切关注这一情况,一旦发现有商铺出现这样现象或者某些账号过于活跃,就会做出‘炒一罚二’的处罚,并且根据相关法律法规进行处理,也希望提醒网民不要参与这种虚假活动中。”
淘宝网对“刷单”行为打击多次,但是刷单的庞大团队依然在YY上活跃着,记者再一次登录上YY账号,发现原来的刷单频道被封了,询问培训之后得知,新的刷单频道号会在群里出现,以后再遇到刷单频道被封就去群里找“飞机票”。更让记者意外的是,在刷单群里有的会员名称后的会员排名已经是4547了,可见这个庞大的刷单群里还不断有新人入会。
本稿件所含文字、图片和音视频资料,版权均属
齐鲁晚报
所有,任何媒体、网站或个人未经授权不得转载,违者将依法追究责任。
第A01版:重点
第A02版:评论
第A03版:重点
第A04版:重点
第A05版:重点
第A06版:重点
第A07版:壹读
第A08版:身边
第A09版:身边
第A10版:身边
第A11版:日子
第A12版:日子
第A16版:财经
第A17版:财经
第A18版:娱体
第A19版:娱体·文化
第A20版:娱体·运动
第A21版:娱体·运动
第A22版:天下
第A23版:天下
第B01版:生命观
第B02版:生命观
第B03版:生命观
第B04版:生命观
第B05版:生命观
第B06版:生命观
第B08版:教育
第C01版:今日济南
第C02版:今日济南·剪子巷
第C03版:今日济南·抢眼
第C04版:今日济南·抢眼
第C05版:今日济南·抢眼
第C06版:今日济南·抢眼
第C08版:今日济南·精读
第C09版:今日济南·精读
第C10版:今日济南·都会
第C11版:今日济南·都会·96706
第C12版:今日济南·乐活
第C13版:今日济南·乐活
第E01版:今日章丘
第E02版:今日章丘·百脉泉
第E03版:今日章丘·主打
第E04版:今日章丘·城事
第E05版:今日章丘·教育
第E06版:今日章丘·热线
第E07版:今日章丘·绣江亭
第E08版:今日章丘·专题
第H01版:今日运河·头版
第H02版:今日运河·重点
第H03版:今日运河·主打
第H04版:今日运河·城事
第H05版:今日运河·城事
第H07版:今日运河·热线
第H08版:今日运河·主打
第H11版:今日运河·运河教育
第H12版:今日运河·运河教育
第J01版:今日烟台
第J02版:今日烟台·话题
第J03版:今日烟台·焦点
第J05版:今日烟台·城事
第J06版:今日烟台·城事
第J07版:今日烟台·城事
第J08版:今日烟台·城事
第J09版:今日烟台·24小时
第J10版:今日烟台·公益
第J11版:今日烟台·理财
第J12版:今日烟台·便民
第J13版:今日烟台·拍客
第J15版:今日烟台·人文
第J16版:今日烟台·教育
第K01版:今日潍坊
第K02版:今日潍坊·城事
第K03版:今日潍坊·关注
第K05版:今日潍坊·教育
第K06版:今日潍坊·城事
第K08版:今日潍坊·热线
第l01版:今日聊城
第l02版:今日聊城·抢眼
第l03版:今日聊城·关注
第l04版:今日聊城·家园
第l05版:今日聊城·城事
第l07版:今日聊城·综合
第N01版:今日德州
第N02版:今日德州·主打
第N04版:今日德州·财经
第N05版:今日德州·关注
第N06版:今日德州·城中事
第N07版:今日德州·城中事
第N08版:今日德州·旅游
第P01版:今日菏泽
第P02版:今日菏泽
第P04版:今日菏泽
第P05版:今日菏泽
第P06版:今日菏泽
第P07版:今日菏泽
第P08版:今日菏泽
第PD01版:今日巨野
第PD02版:今日巨野
第PD03版:今日巨野
第PD04版:今日巨野
第Q01版:今日青岛
第Q02版:今日青岛·时政
第Q03版:今日青岛·关注
第Q04版:今日青岛·重点
第Q06版:今日青岛·民生
第Q08版:今日青岛·城事
第Q10版:今日青岛·社会
第Q12版:今日青岛·区域
第Q13版:今日青岛·广告
第Q14版:今日青岛·花儿驿站
第Q15版:今日青岛·千金方
第Q16版:今日青岛·车生活
第R01版:今日日照·身边
第R02版:今日日照·发布会
第R03版:今日日照 ·抢眼
第R04版:今日日照·海曲说法
第R05版:今日日照·身边
第R06版:今日日照·身边
第R08版:今日日照
第S01版:今日泰山
第S02版:今日泰山·城事
第S03版:今日泰山·城事
第S04版:今日泰山·公益
第S05版:今日泰山·关注
第S06版:今日泰山·调查
第S07版:今日泰山·城事
第S09版:今日泰山·教育培训
第S10版:今日泰山·生活理财
第S11版:今日泰山·分类
第S12版:今日泰山·分类
第U01版:今日滨州
第U02版:今日滨州·要闻
第U03版:今日滨州·重点
第U04版:今日滨州·新闻博兴
第U05版:今日滨州·专版
第U06版:今日滨州·民生
第U07版:今日滨州·社会
第U08版:今日滨州·财金·汽车
第V01版:今日莱芜
第V02版:今日莱芜·特刊
第V03版:今日莱芜·特刊
第V04版:今日莱芜·特刊
第V05版:今日莱芜·特刊
第V06版:今日莱芜·特刊
第V08版:今日莱芜·特刊
第V09版:今日莱芜·特刊
第V10版:今日莱芜·特刊
第V11版:今日莱芜·特刊
第V12版:今日莱芜·资讯
第W01版:今日威海
第W02版:今日威海·关注
第W03版:今日威海·城事
第W04版:今日威海·热线
第W05版:今日威海·民生
第W06版:今日威海·教育
第W08版:今日威海·专刊
第Y01版:今日淄博
第Y02版:今日淄博·抢眼
第Y04版:今日淄博·巡城
第Y05版:今日淄博·巡城
第Y07版:今日淄博·巡城
第Y08版:今日淄博·淄博金融
第Z01版:今日枣庄
第Z02版:今日枣庄·城事
第Z04版:今日枣庄·专版
第Z05版:今日枣庄·报春
第Z06版:今日枣庄·报春·回首
第Z07版:今日枣庄·报春·寻春
第Z08版:今日枣庄·报春·特刊
第Z10版:今日枣庄·报春·回首
第Z11版:今日枣庄·报春·财金
第Z12版:今日枣庄·报春·楼市
齐鲁晚报多媒体数字版
按日期查阅
© 版权所有 齐鲁晚报
华光照排公司 提供技术服务